CellML API
cellml_services::CellMLSemanticValidityError Interface Reference
cellml_services::CellMLSemanticValidityError Interface Reference
A validity error at the semantic layer (used when the representation is valid, but there is some contradiction inherent in what is being represented. More...
Inheritance diagram for cellml_services::CellMLSemanticValidityError:

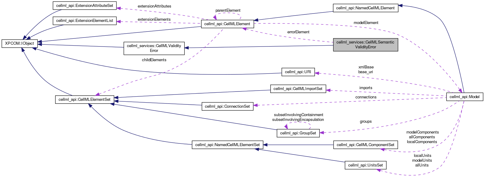
Collaboration diagram for cellml_services::CellMLSemanticValidityError:

Public Attributes | |
| readonly attribute cellml_api::CellMLElement | errorElement |
| The node which triggered the error. | |
Public Attributes inherited from cellml_services::CellMLValidityError | |
| readonly attribute wstring | description |
| A human readable description of the problem. | |
| readonly attribute unsigned long | nSupplements |
| The number of supplements we refer to. | |
| readonly attribute boolean | isWarningOnly |
| Determines if the 'error' is strictly speaking not a deviation from the CellML specification, but merely an indication that best practices have not been observed. | |
Public Attributes inherited from XPCOM::IObject | |
| readonly attribute string | objid |
| Fetches the ID of the object. | |
| readonly attribute interface_list | supported_interfaces |
| Fetches all supported interfaces. | |
Additional Inherited Members | |
Public Member Functions inherited from cellml_services::CellMLValidityError | |
| CellMLValidityError | getSupplement (in unsigned long index) |
| Fetches the supplement. | |
Detailed Description
A validity error at the semantic layer (used when the representation is valid, but there is some contradiction inherent in what is being represented.
Member Data Documentation
| readonly attribute cellml_api::CellMLElement cellml_services::CellMLSemanticValidityError::errorElement |

Public Attributes inherited from