CellML API
SProS::Base Interface Reference
SProS::Base Interface Reference
Base is implemented by all types of element in SEDML. More...
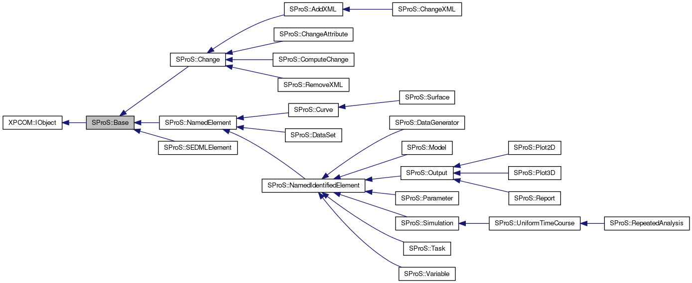
Inheritance diagram for SProS::Base:

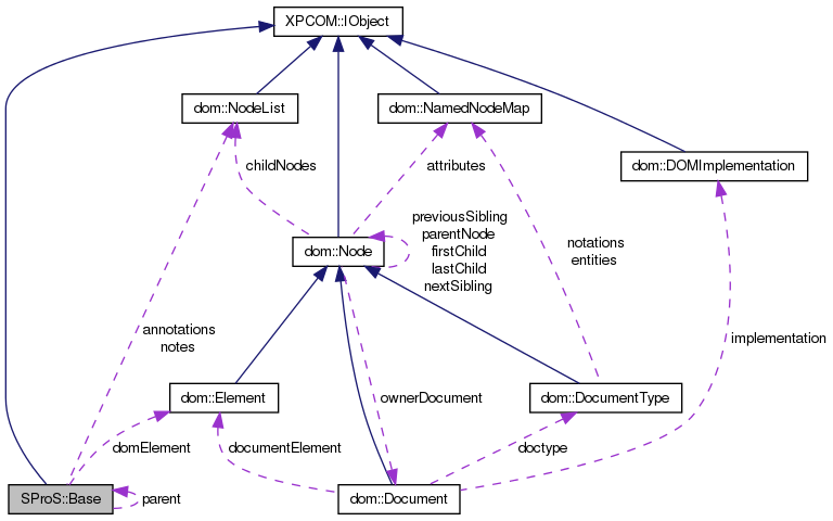
Collaboration diagram for SProS::Base:

Public Attributes | |
| readonly attribute dom::Element | domElement |
| The underlying DOM element. | |
| readonly attribute dom::NodeList | notes |
| The list of all note elements associated with this element. | |
| readonly attribute dom::NodeList | annotations |
| The list of all annotations associated with this element. | |
| readonly attribute Base | parent |
| The parent of this element, or null. | |
Public Attributes inherited from XPCOM::IObject | |
| readonly attribute string | objid |
| Fetches the ID of the object. | |
| readonly attribute interface_list | supported_interfaces |
| Fetches all supported interfaces. | |
Additional Inherited Members | |
Public Member Functions inherited from XPCOM::IObject | |
| void | add_ref () |
| Called to indicate that some code is keeping an owning reference to the object. | |
| oneway void | release_ref () |
| Removes a reference to an object which was created by some other means (e.g. | |
| IObject | query_interface (in utf8string id) |
| Returns an IObject of the same implementation, which supports a specific interface. | |
Detailed Description
Member Data Documentation
| readonly attribute dom::NodeList SProS::Base::annotations |
| readonly attribute dom::Element SProS::Base::domElement |
| readonly attribute dom::NodeList SProS::Base::notes |

Public Attributes inherited from