CellML API
cellml_api::NamedCellMLElement Interface Reference
cellml_api::NamedCellMLElement Interface Reference
This is a general interface from which all CellML elements which have a name attribute inherit. More...
Inheritance diagram for cellml_api::NamedCellMLElement:

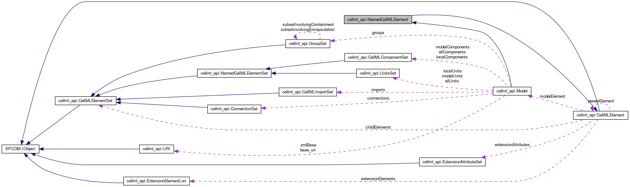
Collaboration diagram for cellml_api::NamedCellMLElement:

Public Attributes | |
| attribute CellMLAttributeString | name |
| The name associated with this CellML element. | |
Public Attributes inherited from cellml_api::CellMLElement | |
| readonly attribute CellMLAttributeString | cellmlVersion |
| The CellML version that this element corresponds to. | |
| attribute CellMLAttributeString | cmetaId |
| This element's cmeta id (which may be defined on any CellML element). | |
| readonly attribute ExtensionElementList | extensionElements |
| The collection of extension elements associated with this CellML element. | |
| readonly attribute CellMLElementSet | childElements |
| Get a list of all the child CellMLElements in this element. | |
| readonly attribute CellMLElement | parentElement |
| The parent element of this element... | |
| readonly attribute Model | modelElement |
| The underlying model element. | |
| readonly attribute ExtensionAttributeSet | extensionAttributes |
| Fetches the set of all extension attributes, which can be used to iterate through the extension attributes. | |
Public Attributes inherited from XPCOM::IObject | |
| readonly attribute string | objid |
| Fetches the ID of the object. | |
| readonly attribute interface_list | supported_interfaces |
| Fetches all supported interfaces. | |
Additional Inherited Members | |
Public Member Functions inherited from cellml_api::CellMLElement | |
| void | insertExtensionElementAfter (in ExtensionElement marker, in ExtensionElement newEl) |
| Insert an element into the collection of extension elements without disturbing the order of the existing elements. | |
| void | appendExtensionElement (in ExtensionElement x) |
| Equivalent to insertExtensionElementAfter(last extension element, x). | |
| void | prependExtensionElement (in ExtensionElement x) |
| Equivalent to insertExtensionElementAfter(nil, x) | |
| void | removeExtensionElement (in ExtensionElement x) |
| Remove an extension element. | |
| void | replaceExtensionElement (in ExtensionElement x, in ExtensionElement y) |
| Find an extension element, and if it is found, replace it with another element. | |
| void | clearExtensionElements () |
| Remove all extension elements from this element. | |
| void | addElement (in CellMLElement x) raises (CellMLException) |
| Add a CellML element to this element. | |
| void | removeElement (in CellMLElement x) |
| Removes a CellML element from this element. | |
| void | replaceElement (in CellMLElement x, in CellMLElement y) raises (CellMLException) |
| Removes a CellML element from this element, and replaces it with another CellML element. | |
| void | removeByName (in CellMLAttributeString type, in CellMLAttributeString name) |
| Remove a CellML element by name, or do nothing if that element is not found. | |
| void | setUserData (in wstring key, in UserData data) |
| Sets user-supplied annotations on this element. | |
| UserData | getUserData (in wstring key) raises (CellMLException) |
| Retrieves user-supplied annotations previously set on this element. | |
| CellMLElement | clone (in boolean deep) |
| Clones a CellMLElement, and optionally all children. | |
| wstring | getExtensionAttributeNS (in wstring ns, in wstring localName) |
| Fetches an extension attribute. | |
| void | setExtensionAttributeNS (in wstring ns, in wstring qualifiedName, in wstring value) |
| Sets an extension attribute (adding it if it doesn't already exist, otherwise replacing it). | |
| void | removeExtensionAttributeNS (in wstring ns, in wstring localName) |
| Removes an extension attribute. | |
Detailed Description
This is a general interface from which all CellML elements which have a name attribute inherit.
Definition at line 364 of file CellML_APISPEC.idl.
Member Data Documentation
| attribute CellMLAttributeString cellml_api::NamedCellMLElement::name |
The name associated with this CellML element.
Definition at line 370 of file CellML_APISPEC.idl.

Public Attributes inherited from