CellML API
cellml_services::DAESolverCompiledModel Interface Reference
cellml_services::DAESolverCompiledModel Interface Reference
Inheritance diagram for cellml_services::DAESolverCompiledModel:

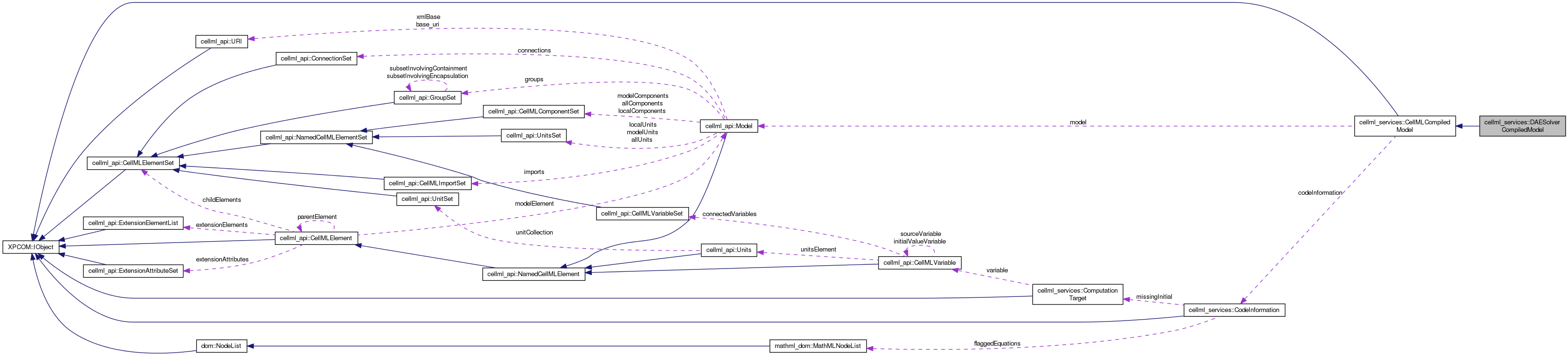
Collaboration diagram for cellml_services::DAESolverCompiledModel:

Additional Inherited Members | |
Public Member Functions inherited from XPCOM::IObject | |
| void | add_ref () |
| Called to indicate that some code is keeping an owning reference to the object. | |
| oneway void | release_ref () |
| Removes a reference to an object which was created by some other means (e.g. | |
| IObject | query_interface (in utf8string id) |
| Returns an IObject of the same implementation, which supports a specific interface. | |
Public Attributes inherited from cellml_services::CellMLCompiledModel | |
| readonly attribute cellml_api::Model | model |
| The corresponding CellML model. | |
| readonly attribute cellml_services::CodeInformation | codeInformation |
| Information about the generated code which was compiled. | |

Public Member Functions inherited from